
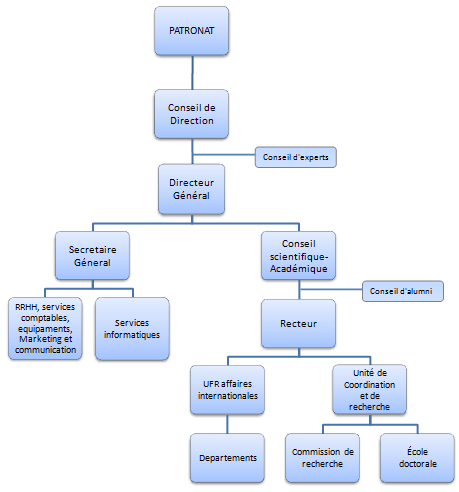
La direction et l’administration de l’École d’Affaires EENI s’exercent à travers des organismes directifs (collégiaux et unipersonnels) :
- Les organes de direction collégiaux de l’École d’Affaires EENI :
- Le conseil de direction
- Le conseil consultatif d’experts
- Le conseil consultatif d’alumni africains
- Le conseil scientifique académique
- Le conseil des UFR (Unité de formation et recherche)
- Les conseils de département
- Les organes unipersonnels de l’EENI :
- Le président du conseil de direction
- Le directeur général
- Le recteur
- Le directeur de l’UFR (Unité de formation et recherche)
- Le Enseignant
- Les directeurs d’institut et de département
- Le médiateur universitaire
- Tout autre fonction qui pourraient être créés


Le principe de l’harmonie raciale de l’EENI
EENI Global Business School
EENI Global Business School
EENI Global Business School

(c)
EENI Global Business School en Afrique